Diyabetik retinopati’de önemli bir bilinmeyen çözüldü. Yeni bulgular, diyabet hastalarında yüksek şekere bağlı görme kaybı ve körlüğün muhtemelen VEGF1 ve Angiopoietin-like 42 adında iki proteinin sorumlu olduğunu gösteriyor. Şeker hastalığı, kontrol edilmediği takdirde, vücudun tüm organlarına zarar veren tehlikeli bir hastalıktır. Bu zarardan en fazla etkilenen organlardan biri de gözdür. Yüksek şeker gözün retina (ağ tabakası) adı verilen kısmında bulunan kılcal damarları tahrip ederek kanamalara neden olur ve bu kanamalar zamanla retinanın ışığa duyarlı hücrelerini tahrip ederek diyabetik retinopati denilen görme kaybına, hatta ilerleyen safhalarda körlüğe kadar varan ciddi problemlere sebep olur. Yaklaşık olarak her on diyabet hastasının dokuzunda zamana bağlı olarak diyabetik retinopati belirtileri görülmektedir.Şu ana kadar diyabetik retinopati’nin ilerlemesini yavaşlatabilmek için uygulanan metotlar arasında ilaçlı tedavi ve cerrahi müdahaleler bulunmaktadır. Ancak uygulanan bu metotlardan sınırlı başarılar elde edilmektedir. Hastalık tedaviye rağmen, yavaşta olsa ilerlemeye devam eder.
Lazer tedavisi uygulanan yöntemlerden diğeridir ki, tedavi sonrası hastada görme alanı daralması ve gece görüşü zayıflaması gibi kısıtlayıcı yan etkileri görülür. Başka bir tedavi metodu ise retinada tahrip olmuş damarların gelişimini engellemeye yönelik müdahaledir. Yukarıdaki uygululamalarda da olduğu gibi, bu iki yöntem de hastalığın sadece ilerlemesini yavaşlatır, fakat hastalığı tamamen durdurmaz.
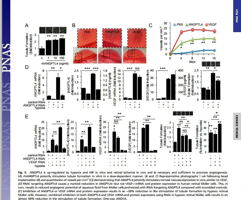
Baltimore Johns Hopkins Tıp Fakültesi’nden Sodhi Akrit öncülüğünde yapılan çalışma ile hastalığın neden durdurulamadığı sorusuna cevap arandı ve bu amaçla üç farklı gruptan göz sıvısı alınarak inceleme yapıldı.
Göz sıvısı alınan gruplar şöyle:
Yapılan analizler, üç grupta kan damarlarının gelişiminden sorumlu VEGF adında bir proteinin varlığını gösterdi. Her ne kadar çıkan sonuçlar diyabetik retinopati olan şeker hastalarında genel olarak VEGF miktarının, diğer gruplara göre, daha fazla olduğunu gösterse de, bazı diyabetik retinopati olan şeker hastalarda, istisnai olarak, VEGF miktarı sağlıklı deneklerdekinden bile az olduğu tespit edildi.
Bazı şeker hastalarında VEGF miktarı oldukça az olmasına rağmen körlüğün devam ediyor olması, araştırmacıları diyabetik retinopati konusunda ikinci bir faktörün daha rol oynayabileceği fikrine ulaştırdı. Bu amaçla, birinci deneyin devamı niteliğinde, ikinci bir araştırmaya başlandı ve tıpkı birinci sorumlu (VEGF) gibi ikinci sorumlunun da damarların gelişiminde rol oynayan başka bir protein(Angiopoietin-like 42) olduğu bulundu.
Diyabetik retinopati’de rol oynayan bu tür biyomoleküllerin anlaşılması, diyabete bağlı görme bozuklukları ve körlüğün tedavisi açısından önem ifade ediyor. Bu bağlamda tedaviye yönelik yeni hedef, göz sıvısında bulunan bu iki proteini bloke ederek aşırı derecede seyreden biyolojik faaliyetleri kontrol edebilmek. Bu yönde geliştirilecek yeni ilaçlar sayesinde diyabetik retinopati’nin ilerlemesini durdurmak, hatta yüksek şekere bağlı körlüğün de önüne geçmek artık mümkün görünüyor.
[1] VEGF(vasküler endotelyal büyüme faktörü): 6. kromozom üzerinde bulunan 1239 bazçifti uzunluğundaki VEGF geni tarafından sentezlenen bir proteindir. Görevi embriyonik gelişim sırasında yeni kan damarlarını oluşturmaktır. Damar hasarları sonrası yeni damaların oluşmasını sağlar.
[2] Angiopoietin-like 4: 19. kromozom üzerinde bulunan 1221 bazçifti uzunluğundaki ANGPTL4 geni tarafından sentezlenen bir proteindir, damar oluşumu sırasında yağ metabolizmasının düzenlenmesinde rol oynar. Teşekkür: Bu makaleyi hazırlamamda bana büyük yardımı dokunan Düsseldorf Heinrich-Heine Universitesi Patoloji bölümünden arkadaşım Biyolog Dr Ercan Çalışkan’a çok teşekkürler.
VEGF geninin genetik haritası:

Mehmet Saltuerk
++++++++++++++++++++++++++ Dipl. Biologe Mehmet Saltuerk Institute for Genetics University of Cologne ++++++++++++++++++++++++++Kaynak: Angiopoietin-like 4 is a potent angiogenic factor and a novel therapeutic target for patients with proliferative diabetic retinopathy
Edited by George D. Yancopoulos, Regeneron Pharmaceuticals, Inc., Tarrytown, NY, and approved May 1, 2015 (received for review December 15, 2014) doi: 10.1073/pnas.1423765112
YAZIYI PAYLAŞ
YORUMUNUZ VAR MI?