
Paul Ehrlich Enstitüsü’nde yapılan bir araştırmada, bir grip virüsü enfeksiyonunda kemik iliğinde pasif durumda bulunan kök hücrelerinin aktif hale geçtiği keşfedildi. Bu aktivasyon, çok fazla sayıda trombosit oluşumunu tetiklerken tromboz riskini de yani damarlarda pıhtı oluşturma riskini de beraberinde getirmektedir. Trombositlerin hızlı artmasını, şiddetli COVID-19 vakalarından biliyoruz. Bu süreçte Interlökin-1 ve Iterlökin-6 haberci maddeleri kilit rol oynar.
Her yıl, kış aylarında influenza (grip) virüsünün neden olduğu değişen şiddette grip dalgaları görülür. Bağışıklık sistemi bu enfeksiyon ile mücadele etmek için alarma geçerek sitokinlerin* (haberci maddeler) salınımı gerçekleştirir. Bu reaksiyonlar, SARS-CoV-2 korona virüsünün neden olduğu şiddetli COVID-19 seyrine benzer.
Sitokin*: Sitokinler, hücreler arasında sinyalleri iletmeye ve onların çoğalma ve farklılaşmasını kontrol eden düzenleyici peptit veya protein grubudur. B lenfositler, T lenfositler, katil hücreler (NK’ler) ve fibroblastlar gibi farklı birçok yapı tarafından oluşturulurlar. Birçok alt grubu vardır ve bunların gerek oluştuğu yer gerekse hastalıklarla mücadele farklı görevleri vardır. Yüsek stokin salınımı bir sitokin fırtınasına yol açarak akciğer hücrelerinde hasarlara yol acar.
Trombositler de dahil olmak üzere tüm kan hücreleri kemik iliğinde uyku halinde bulunan hematopoetik kök hücreler (haematopoietic stem cells, HSCs) tarafından yenilenirler. Bu yenilenme, hematopoetik kök hücrelerin kendini yenilemesi ve farklılaşması ile sıkı ilişkilidir.
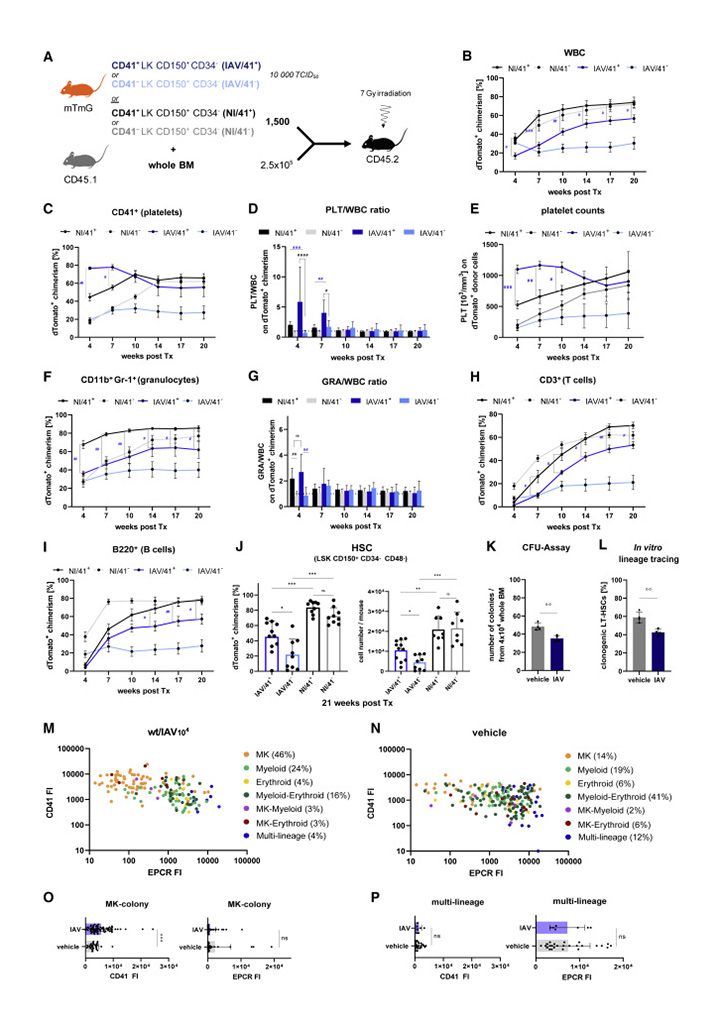
Paul Ehrlich Enstitüsü’nden Marcel Rommel ve ekibi, grip enfeksiyonun kan oluşumu (hematopoez) ve trombosit oluşumunu nasıl etkilediğini anlayabilmek için aşılanmış fareleri H1N1 grip virüsü** ile değişen dozlarda enfekte ettiler ve sonraki günlerde kan kök hücrelerinin aktivasyon, farklılaşma ve hücre döngüsünü incelediler.
H1N1 grip virüsü**: Her yıl kış aylarında ortaya çıkan grip dalgasında biz insanları ve bazı hayvanları enfekte eden influenza A virüsünün bir alt türüdür.
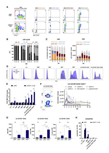
Cevap: Süreçte birkaç öncü basamağın atlanması. Trombositlerin nasıl bu kadar hızlı üretilebildiği sorusunu açıklığa kavuşturmak için araştırma ekibi In vitro soy izleme (In vitro lineage tracing) ve kemik iliği transplant ları (Bone Marrow Transplants) gibi ileri teknikler kullanarak aktive olmuş kan kök hücrelerini incelediler ve bunların alt kümesi olan öncü trombositlerin dış görünümlerinin farklı olduğunu buldular. Yani öncü trombositlerin dış görünümünde tipik belirteçlerin (Megakaryositleri) varlığı tespit edildi. Bu yüzey fenotipine sahip hücreler birçok basamağı atlayarak hızlı bir şekilde çoğalır.
Bir iltihaplanma veya herhangi bir hastalığa yanıt olarak Kan kök hücre hızlı farklılaşması sürecine yani acil megakaryopoez (emergency megakaryopoiesis) girerek trombosit öncü hücreleri oluştururlar. Bu yeni üretilen öncü trombositler normal trombositlerden daha büyük, olgunlaşmamış ve daha hızlı aktive olma eğilimindedir. Bu da akciğerlerde daha yüksek kan pıhtılaşması riskine yol açabilir.
Acil megakaryopoez un şimdiye kadar, grip gibi viral solunum yolu hastalıkları ile bir bağlantısının olduğu bilinmiyordu. Yapılan bu araştırma, ilk olarak grip enfeksiyonun da, trombositleri hiperreaktif duruma getirdiği ve özellikle akciğerlerde yüksek kan pıhtılaşması riskine yol açabileceği gösterdi.
İnfluenza (Grip virüsü) enfeksiyonu ile enfekte edilen farelerde bulaşı solunum yolu ile sınırlı olmasına rağmen, enfekte farelerin kemik iliğinde IL-1 ve IL-6 adında iki sitokin yüksek seviyede bulundu. Yapılan bu araştırma, bu iki sitokinin, grip enfeksiyonlarında kan kök hücrelerinin aktivasyonuna ve acil megakaryopoez önemli ölçüde katkıda bulunduğunu gösterdi. Bu keşif, İnfluenza ve diğer solunum yolu enfeksiyonlarının tadavisinde değişik stratejilerin geliştirilebileceğini gösteriyor.
Mehmet Saltuerk
The Institute for Genetics of the University of Cologne
Bu blogdaki makaleler bir başka yayın organında kaynak gösterilmeden yayınlanamaz, çoğaltılamaz ve kullanılamaz.
Kaynaklar ve Referanslar:
1- Influenza A virus infection instructs hematopoiesis to megakaryocyte-lineage outputYAZIYI PAYLAŞ
YORUMUNUZ VAR MI?