Kronik böbrek hastalığı tedavisindeki paradigma yeni keşifle değişebilir!

16 Ocak 2015   |    29 Ocak 2015    |   Kategori: Güncel / Literatür, İç Hastalıkları Print

bobrek-genel-sekilMount Sinai’deki Icahn Tıp Fakültesi araştırmacıları tarafından yürütülen yeni araştırmada, hastalık başlangıcından geri dönüşümsüz böbrek hasarı, böbrek yetmezliği ve ölüme kadar uzanan yeni anormal moleküler sinyalizasyon yolakları saptandı. Journal of Clinical Investigation Dergisi’nde yayımlanan çalışma preklinik ve insan araştırmalarından elde edilen bulgulara dayanıyor. Elde edilen yeni verilerle böbrek yetmezliği tedavisinde yeni terapötik hedefler geliştirilmesi için kapı araladığı belirtiliyor.

erwin-bottingerÇalışmanın sonuçlarını değerlendiren Charles Bronfman Enstitüsü Kişiselleştirilmiş Tıp Direktörü ve çalışmanın kıdemli yazarı Dr. Erwin Bottinger, şu bilgileri paylaşıyor: “Grubumuz, endotelyal mitokondrial oksidatif stresin [oksidatif stresin neden olduğu hücrenin enerji üreten bölümünü etkileyen kan damarı duvarına hasar] proteinlerin kandan idrara geçişini ve böbrekteki atık ürünlerin filtrasyonunu düzenlediğini ilk gösteren ilk ekiptir. Özellikle albüminüri ve böbreğin glomerüler filtrasyon bariyerini oluşturan hücrelerde deplesyon saptadık. Bu bulgular beklenmedikti ve yeni terapötik hedefler geliştirmek için umut veriyor.”

Araştırmacılar, çalışmanın preklinik aşamasında, böbreğin filtrasyon bölümünde ya da glomerulide skarlaşmayı tetiklemek için bir fare modeli kullandılar. Bu durum, gitgide artan miktarlarda proteinin idrara geçmesine ve böbrek tarafından atık maddelerin klirensinin etkileşmesine yol açtı. Araştırmacılar farklı sinyalizasyon mekanizmaları ve hücresel etkileşimlerin nasıl çalıştığını ve bozulduğunda nasıl kronik böbrek hastalığını teşvik ettiğini inceledi.

bobrek-kanser-sekilBaşlangıçta, podositler olarak da adlandırılan, glomerüler filtrasyon bariyerinin temel hücreleri, endotelin reseptörü A’yı aktive ederek, bir vazokonstriktör olan endotelin-1’de değişikliklere yol açmaktadır. Aktive edilen endotelin reseptörü A ile tetiklenen bozulmalar, enotelial mitokondrial oksidatif stres olarak açığa çıkmaktadır. Araştırma ekibi, bunun insanlarda aynı şekilde çalıştığını doğrulayabildiler. Altı kontrol ile glomerüler sklerozlu on biyopsiyi kıyaslayan, böbrek biyopsileriyle çalıştılar. Hayvan modellerinde olduğu gibi, araştırmacılar insanlarda aktive edilen endotelin reseptörü A ve endotelial mitokondrial disfonksiyonu doğruladılar.

Çalışmanın baş araştırmacısı ve Mount Sinai’deki Icahn Tıp Fakültesinde Nefroloji  Bölümü öğretim üyesi Doç. Dr. Ilse S Daehn, şu değerlendirmeyi yapıyor: “Bu süreçler mutlak suretle ürede proteine neden olmada [veya albüminüri], hasar gören podositlerde (böbreğin filtreleme bölümünde kan damarlarını daraltan küçük top şeklinde yapılar) ve skar oluşumunda elzemdir, hepsi en nihayetinde uzun vadede, geri dönüşümsüz böbrek hastalığına yol açar. Bu durum çapraz konuşma olarak adlandırılır ve yetersiz anlaşılmıştır. Bu yeni çapraz konuşma bulgularının, milyonlarca insanı etkileyen kronik böbrek hastalığını geriye çevirmeye veya durdurmaya yol açmasını umuyoruz.”

Mitokondriyi ve endotelin antagonistlerini hedefleyen antioksidanların böbreğin filtrasyon bölümünün skarlaşmasında ve hücre deplesyonunu önlemede paradigmayı değiştirebileceğini belirten Doç. Dr. Bottinger  ise şu değerlendirmeyi yapıyor: “Günümüzde yaygın olarak kullanılan renin anjiyotensin inhibitörleri ve anjiyotensin reseptör blokerlerinin son evre böbrek yetmezliğini önlemede etkinliği kanıtlanmamıştır. Artık kronik diyaliz ve böbrek nakli ihtiyacıyla son evre böbrek yetmezliğine progresyonunu ortadan kaldırma amacıyla, kronik böbrek hastalığından muzdarip milyonlarca insanı tedavi etmek için daha etkili ilaçlar üretilebilir.”

Kaynak:  Endothelial mitochondrial oxidative stress determines podocyte depletion in segmental glomerulosclerosis. I. Daehn, G. Casalena, T. Zhang, S. Shi, D. Schlondorff, W. Kriz, B. Haraldsson, Erwin Bottinger. Journal of Clinical Investigation, 2014; DOI: 10.1172/JCI71195

Makalenin tam metnine aşağıdaki linkten ulaşılabilir:
http://www.ncbi.nlm.nih.gov/pubmed/24590287

Abstract
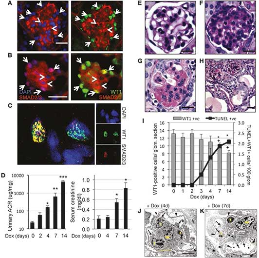
bobrek-grafik-tabloFocal segmental glomerular sclerosis (FSGS) is a primary kidney disease that is commonly associated with proteinuria and progressive loss of glomerular function, leading to development of chronic kidney disease (CKD). FSGS is characterized by podocyte injury and depletion and collapse of glomerular capillary segments. Progression of FSGS is associated with TGF-β activation in podocytes; however, it is not clear how TGF-β signaling promotes disease. Here, we determined that podocyte-specific activation of TGF-β signaling in transgenic mice and BALB/c mice with Adriamycin-induced glomerulosclerosis is associated with endothelin-1 (EDN1) release by podocytes, which mediates mitochondrial oxidative stress and dysfunction in adjacent endothelial cells via paracrine EDN1 receptor type A (EDNRA) activation. Endothelial dysfunction promoted podocyte apoptosis, and inhibition of EDNRA or scavenging of mitochondrial-targeted ROS prevented podocyte loss, albuminuria, glomerulosclerosis, and renal failure. We confirmed reciprocal crosstalk between podocytes and endothelial cells in a coculture system. Biopsies from patients with FSGS exhibited increased mitochondrial DNA damage, consistent with EDNRA-mediated glomerular endothelial mitochondrial oxidative stress. Our studies indicate that segmental glomerulosclerosis develops as a result of podocyte-endothelial crosstalk mediated by EDN1/EDNRA-dependent mitochondrial dysfunction and suggest that targeting the reciprocal interaction between podocytes and endothelia may provide opportunities for therapeutic intervention in FSGS.

YORUMUNUZ VAR MI?

guest

0 Yorum
Inline Feedbacks
Tüm yorumları gör
Araç çubuğuna atla