CRISPR/cas9 teknolojisi, tedavisi mümkün olmayan birçok genetik hastalığın tedavisinde kullanılabilme potansiyeline sahip oldukça yeni bir genetik metoddur. Son yıllarda bilimde adından sıkça bahsettiren ve bilimde daha şimdiden sansasyonel gelişmelere yol açan bu metot hakkında önce kısa bir bilgi verelim. CRISPR-Cas9 nedir? Gen makası olarak da adlandırılan ingilizce adı ”Clustered Regularly Interspaced Short Palindromic Repeats” olan CRISPR-Cas9 teknolojisi, bakterilerin virüs enfeksiyonlarına karşı geliştirdiği bağışıklık sisteminden esinlenerek geliştirilmiştir. (Bakterilerin bu mekanizmayı nasıl geliştirdiğinin ayrıntıları tam olarak hala bilinmiyor.).
Bu ön bilgiden sonra CRISPR-Cas9 nedir sorusunu cevaplamaya çalışalım.
CRISPR-Cas9 herhangi genin herhangi bir kısmının kesilip çıkarılması veya çıkarılan kısma başka bir parçanın konmasına olanak veren veya bir geni tamamen açma ya da kapama özelliğine sahip bir teknolojidir. Bu teknoloji ile genetik bir hastalığa sebep olan bir mutasyonun değiştirilip genin sağlıklı çalıştırılması mümkün. Her ne kadar geliştirilen bu teknik yeni olsa da, uygulamalarda zaman zaman aksamalar olsa da, tekniğin canlı organizmaların genomunda çok hassas noktasal değişiklikler yapabilme özelliği birçok genetik hastalığın tedavisinde büyük umutlar vaad ediyor.
Şu ana kadar CRISPR-Cas9 tekniği ile yapılan uygulamalar genellikle DNA’nin bir yerinden bir parça çıkarılması veya yerine başka bir DNA parçası konulması vaya genin işlevinin tamamen durdurulması ya da geninin çalıştırılmasının teşvik edilmesine yönelik çalışmalardı. Yani teknik daha çok bilimde temel araştırmalar (scientific base) olarak adlandırılan çalışmalara odaklanmış durumda… Bir başka ifade ile klinik çalışmalara tam olarak geçildi denemez. Gerek ülkelerin yasaları olsun, gerekse bilimin bu konudaki birikimi olsun rutin klinik uygulamalara tam olarak geçmeye hazır değil. Ama yine de az da olsa dünyanın çeşitli ülkelerinde hastalar üzerinde CRISPR-Cas9 tekniği ile başarılı klinik uygulamalar yapılıdı.
Uygulamalara birkaç örnek: Her ne kadar batı dünyası bu konuda çok dikkatli adım atsa da ilk uygulama 2016 yılında Çin’de akciğer kanseri bir hastaya başarı ile yapıldı.(1) ABD’li araştırmacılar 2017 yılında CRISPR / Cas yönteminikullanarak miyokard kalınlaşmasına (hipertrofik kardiyomiyopati) yol açan ve kalp yetmezliği ve ani kalp ölümlerine neden olan bir mutasyonu düzeltiler.(2) 2016 yılında Amerikadaki Salk Enstitüsünde yapılan bir araştırmada CRISPR / Cas9 tekniği kullanılarak kör farelerin görmeleri kısmen geri kazanıldı.(3)
CRISPR-Cas9 ve kök hücre teknolojisi, bilimde adından sıkça bahsettiren birbirinden apayrı iki teknikdir. Yukarıda CRISPR/ cas9 teknolojisi konusunda kısa bilgi verdik, şimdi yeri gelmişken kısaca kök hücrenin ne olduğu, ne işe yaradığı konusunda da kısaca değinelim.
Kök hücre nedir? Kök hücrenin ne olduğunu anlamamız için kök hücrenin bir sonraki aşaması olan özelleşmiş hücrelerin ne olduğunu anlamamız gerekiyor. Öyleyse önce söze özelleşmiş hücre nedir, ne ise yarar sorusuna açıklık getirerek başlayalım. Özelleşmiş hücreler günlük yaşamımızı sağlıklı bir şekilde sürdürmemizi sağlarlar. Belirli görevleri yerine getirmek üzere farklılaşmış hücrelere özelleşmiş hücreler denir. Benzer özelleşmiş hücreler bir araya gelerek dokuları, dokular bir araya gelerek organları oluştururlar.

İnsan vücudunda yüzlerce özelleşmiş farklı hücre tipi bulunmaktadır. Örneğin gözdeki fotoreseptörler, bipolar hücreleri, ganglion hücreleri ve destek hücreleri görmemizi, beyindeki nöronlar, gliyalar düşünmemizi sağlarlar. Yani vücudumuzdaki her organ bu özelleşmiş hücreler sayesinde görevini yerine getirir. Özelleşmiş hücrelerin yaşam süreleri de çeşidine göre farklılıklar gösterir. Örneğin, kan hücreleri ortalama 120 gün yaşarken, ince bağırsaktaki hücreler 1 ila 4 gün, kalın bağırsaktaki hücreler 10 gün, gözün saydam tabakası korneayı oluşturan hücreler 10 gün, kemik hücreleri 20-30 yıl, sinir hücreleri ise bir ömür boyu yaşarlar.
Gelelim şimdi Kök hücre nedir? sorusuna; Kök hücre adı üstünde bütün hücrelerin atasıdır. Kök hücreler, henüz bölünerek özelleşmemiş ama özelleşmiş her hücreye dönüşme potansiyeline sahip hücrelerdir. Kök hücreler de diğer tüm hücreler gibi bölünürler ve bölünme ilerledikçe farklılaşmaya ve özelleşmeye başlar. Örneğin derideki kök hücreler bölünerek pigment üreten hücrelere dönüşür ve bunlar da deri rengini oluşmasını sağlarlar.
Özelleşmiş hücreler öldüğünde veya yaralandığında kök hücreler harekete geçerek o bölgede yeni özelleşmiş hücrelerin oluşmasını sağlayarak vücudun sağlıklı kalmasını sağlarlar. Eğer kök hücreler bir şekilde hasar görür veya işlevini kaybederse oldukça vahim sonuçlar ortaya çıkar. Mesela korneadaki kök hücreler hasar görmüş veya işlevini kaybetmiş olması kişinin görme yeteneğini kaybetmesine sebep olur.
Yukarıda ana hatları ile kısaca anlatılan kök hücrenin özelleşmiş hücreye dönüşmesi, vücudun bizzat kendi biyolojik dinamikleri tarafından kendi ihtiyacına göre gerçekleştirilen bir süreçtir. Bu biyolojik süreç kimi zaman bir kaza sonucu, kimi zaman bir mutasyon sonucu, kimi zaman yaşa bağlı olarak işlevsiz hale gelebilir. Hatta kimi zaman tıpkı sinir hücrelerinde olduğu gibi bir seferlik gerçekleşir ve bir daha asla gerçekleşmez. Böyle olumsuz durumlarda bilimin sağladığı imkanlarla laboratuvar ortamında üretilen ve çoğaltılan kök hücreler imdadımıza yetişiyor.
Kök hücre teknolojisi bilimde hızla gelişen branşlardan biri. Gün geçmiyor ki, bu teknolojiye yeni yeni teknikler, yeni yeni uygulamalar katılmasın. Çeşitli dokulardan alınarak laboratuvar ortamında çoğaltılan kök hücreler bir çok hastalığın tedavisinde artık kullanılıyor. Sadece göbek bağından elde edilen ve laboratuvar ortamından çoğaltılıp, özelleştirilip kanser tedavisinde kullanılan kök hücre terapisinin sayısı yılda yaklaşık 30.000 civarındadır.(4)(5)
Tabii kök hücre bir tek göbek kordonundan elde edilmiyor. Yağ hücrelerinden, kemik iliğinden, süt dişlerinden kök hücre elde edilebildiği gibi bazı organ ve dokulardan da elde edilebiliyor ama şu ana kadar laboratuvarlarda uygulanan kök hücre elde etme teknikleri oldukça zahmetli prosüdür içeriyor. Her şeyden önce sınırlı sayıdaki kök hücre ya hastanın kendi vücudundan ya da bir donörden operasyonel bir müdahale ile alınıyor ve çeşitli kimyasalar ile birçok hassas safhalardan geçirilerek yine operasyonel bir müdahale hastaya enjekte ediliyor. Geleneksel metotlar ile elde edilen bu kök hücreler kimi zaman ikinci bir kişiden alındığı için vücudun yabancı kök hücreyi reddetme riskine karşın kök hücre transfer edilen kişinin bağışıklık sistemini baskılayıcı ilaçlar kullanılır.
Geleneksel kök hücre elde etme metotlarının hem zahmetli hem pahalı, hem de zaman zaman bağışıklık sistemi ile olan problemleri bilim insanlarını yeni arayışlara yöneltti.
Şimdi cilt hücreleri CRISPR/cas9 teknolojisi yardımı ile Pluripotent kök hücrelere dönüştürüldü. Pluripotent kök hücreler tıpta oldukça tanınan kök hücrelerdir. Bu hücreler döllenmeden yaklaşık beş gün sonra, oluşmaya başlar ve yaklaşık 200 özelleşmiş hücre tipine dönüşebilme yeteneğine sahip hücrelerdir.
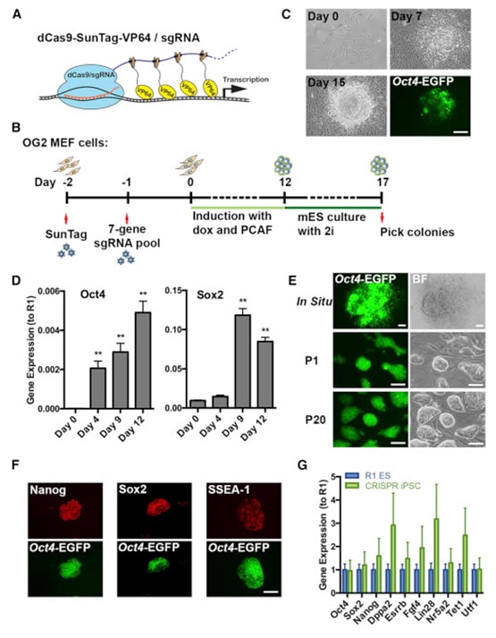
San Francisco’daki Gladstone Enstitülerinden Peng Liu ve arkadaşları CRISPR / Cas9 teknolojisini kullanarak farelerde Sox2 ve Oct4 genlerini değiştirdiler ve bu küçük değişiklik cilt hücrelerinde zincirleme reaksiyonlar başlatarak bu hücrelerin embriyonik duruma geçmesine olanak sağladı. Başka bir ifade ile Sox2 ve Oct4 genlerinden herhangi birinde yapılan tek harflik (nükleotid) bir değişiklik, genomda zincirleme reaksiyonları başlatarak cilt hücrelerinin yeniden programlanıp pluripotent kök hücrelere dönüşmesine sebep oldu.(6)
CRISPR / Cas9 teknolojinin potansiyeli sadece cilt hücrelerini kök hücreye dönüştürmek ile sınırlı değil. Tekniğin özelliği gereği her hücre tipi geriye dönük programlanarak kök hücreye dönüştürülebilir. Yakın bir gelecekte bu teknik kullanılarak diğer vücut hücrelerinin de istenilen kök hücre tiplerine dönüştürülmesi mümkün görünüyor.
Mesela beyin veya kalp hücrelerinin kök hücreye dönüştürerek Parkinson hastalarının ölü beyin hücrelerinin sağlıklıları ile değiştirilmesi, kalp krizi nedeni ölen kalp kası hücrelerini yenileyerek kalbi güçlendirmek veya retina tabakasındaki sağlam birkaç hücreyi kök hücreye dönüştürerek görme yeteneğini kaybeden kişilerin tekrar görmesini sağlamak bu metot ile teorik olarak mümkün. Tabii bütün bunların gerçekleşmesi için daha alınacak uzun bir klinik çalışmalar maratonu var.
CRISPR / Cas9 teknolojisinin sağladığı bu eşsiz imkan sayesinde yakın bir gelecekte tedavisi mümkün olmayan birçok hastalığın tedavisi mümkün olacak. Sadece mümkün olmakla kalmayıp, ucuz olması nedeni ile de birçok hastanın kök hücre tedavisinden faydalanmasına olanak sağlanacak.
Benzer konuda hazırlanmış diğer makaleler
Mehmet Saltuerk
++++++++++++++++++++++++
Dipl. Biologe Mehmet Saltürk
The Institute for Genetics
of the University of Cologne
++++++++++++++++++++++++
Kaynaklar
YAZIYI PAYLAŞ
YORUMUNUZ VAR MI?