
Down sendromu, hamilelik sırasında embriyonik hücre bölünmesindeki bir hatadan kaynaklanır. Bölünme sırasında 21. kromozom tamamı veya bir kısmı iki kopya yerine üç kopya oluşturur. Trizomi 21 olarak da bilinen bu genetik bozukluk istatiksel olarak yaklaşık her 800 çocukta 1 görülür ve onların fiziksel ve zihinsel gelişimini etkiler. Özel bir hormon tedavisi Down sendromu olan kişilerin bilişsel performanslarını iyileştirdiğini gösterdi. Gonadotropin salgılatıcı hormonun (GnRH) hormonun ile yapılan bu pilot çalışmada yedi erkek Down hastasının bilişsel performanslarını iyileştirmelerine yardımcı olduğu görüldü.
Farelerle yapılan başka bir çalışma da, bu etkiyi doğrulayarak mekanizmayı netleştirdi. Eğer bu etki daha sonraki çalışmalarda da doğrulanırsa, etkilenenler için umut verici bir tedavi olacak.
Down sendromu nedir, neden olur? Belirtileri ve tedavisi
Fransa’daki Lille Üniversitesi’nden Maria Manfredi-Lozano, “Trizomi 21, zihinsel engelliliğin en yaygın genetik nedenidir ve şimdiye kadar bunun tedavi seçenekleri sınırlıydı ama bu şimdi değişebilir“ diyor.
Çünkü Manfredi-Lozano ve ekibi bilişsel eksikliklerin olası bir nedenini belirlediler ve onu tedavi etmenin bir yolunu buldular.
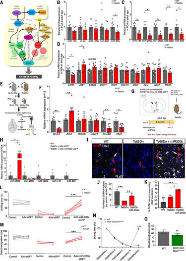
Araştırmanın başlangıç noktası: Down sendromlu kişilerde genellikle ergenlikten sonra koku alma bozuklukları ve kısırlıktan muzdarip olduğu ve bu iki problemin ortaya çıkmasında Gonadotropin salgılatıcı hormonun (GnRH) işleviyle yakından bağlantılı olduğu biliniyordu.
Gonadotropin salgılatıcı hormonun (GnRH), hipotalamustaki özel beyin hücreleri tarafından salgılanır ve öncelikle cinsiyet hormonlarının üretimini düzenler. Yapılan son araştırmalar bu hormonun çeşitli beyin fonksiyonlarını etkilediğini ve daha yüksek zihinsel performansı etkileyebileceğini düşündürmektedir. İşte Manfredi-Lozano ve meslektaşlarının çıkış noktası burası oldu ve GnRH, Down sendromunun bazı fiziksel ve zihinsel semptomlarına da dahil olabileceğini düşündüler.
Araştırmacılar bu konuyu açıklığa kavuşturmak için önce genetiği değiştirilerek Down sendromulu yapılan farelerin beyinlerini incelediler ve buna bağlı olarak farelerin GnRH üreten nöronlarının aktivitesinin bozulduğunu görüdüler. Aslında bozulma sadece hipotalamustaki nöronlarda değil aynı zamanda zihinsel performans ve hafıza ile ilgili olan hipokampus ve korteksdeki hormon üreten alanlar da oldu.
Yapılan ileri analizler, nöronlardaki bozulmalar farelerin sadece fiziksel gelişimini değil aynı zamanda bilişsel işlevlerini de etkilediğini gösterdi. Ayrıca sağlıklı farelerin GnRH geni yapay olarak bloke edildiğinde, sağlıklı farelerin tıpkı Down sendromulu farelerde olduğu gibi öğrenmede zorluklar yaşadığı ve koku alma bozuklukları yaşadığı görüldü. Bu da yukardaki çalışmayı teyit eder nitelikteydi.
Nöronal hormon üretimindeki işlev bozukluğu telafi edebilirse, Down sendromlulardaki zihinsel eksiklikler de en azından kısmen giderebilir. Bilim insanları bu fikrin gerçekte doğru olup olmadığını anlamak için farelerle bir test daha yaptılar. Buna göre, Down senromlu farelerin derilerinin altına, GnRH hormonunu düzenli aralıklarla salgılayan bir pompa yerleştirdiler. Bu uygulamadan15 gün sonra, fareler öğrenme ve bilişsel becerilerde önemli gelişme gösterdi.
GnRH hormon tedavisi de uzun süreden beri insanlar için onaylanmıştır. GnRH eksikliğinden kaynaklanan kısırlık tedavisinde kullanılmaktadır. Bu nedenle GnRH hormon tedavisinin uygulanmada bürokratik bir engel yok. Bu durum Down sendromlu gönüllü yedi erkek ile pilot çalışma yapma imkanı verdi. Yedi gönüllü hastasının tamamında önemli bilişsel eksiklikler, koku almada bozukluklar vardı ve dört hastanın konuşulanları anlamada sorunları vardı.
Bu Pilot çalışmada, yedi katılımcının hepsinin derilerinin altına, her iki saatte bir GnRH hormonunu belirli bir miktarda salan küçük bir pompa implante edildi. Altı ay sonra, standart testler kullanarak yedi deneğin zihinsel performansı tekrar test etti.
Sonuç: Yedi katılımcıdan altısında bilişsel performans iyileşti. Bu, görsel-mekansal testlerde daha belirgindi. Ayrıca deneklerde yürütücü işlevler (amaca yönelik karmaşık davranışlar), dikkat, epizodik bellekte (günlük olayların hafızası) belirgin iyileşmeler görüldü. Hormon tedavisi konuşma ve konuşulanı anlamayı da iyileştirdi.
Hormon tedavisinin bu olumlu etkisi, Fonksiyonel Manyetik Rezonans Tomografi ile yapılan beyin fonksiyonu incelemelerinde de görüldü. Buna göre GnRH tedavisinden sonra, korteks ve hipokampus dahil olmak üzere beynin düşünme ve hafıza ile ilgili bölgelerinde yeni sinirsel bağlantılar oluştu.
Bu araştırmadan elde edilen sonuçlar, ileride GnRH hormon tedavisinin Down sendromlu kişilerde zeka ve bilişsel becrilerin gelişmesine yardım edebileceğini düşündürmektedir. Araştırmayı yapan Maria Manfredi-Lozano, Sonuçların, çok merkezli randomize bir çalışmaya başlamak için yeterli olduğunu söylüyor. Ayrıca bu çalışmada yer almayan ama Science dergisine yaptığı yorum ile bu çalışmaya destek veren Michigan Eyalet Üniversitesi’nden sinirbilimci Hanne Hoffmann, GnRH hormon tedavisinin Down sendromlu kişilerde bilişsel yetenekleri geliştirmek için yeni bir tedavi olabileceğini bildiriyor.
Benzer konuda hazırlanmış diğer bazı makaleler
Mehmet Saltuerk
Dipl. Biologe Mehmet Saltürk The Institute for Genetics of the University of Cologne
Kaynaklar ve Referanslar:
1- GnRH replacement rescues cognition in Down syndromeYAZIYI PAYLAŞ
YORUMUNUZ VAR MI?