Sporun Alzheimer’a karşı koruyucu etkisi var mı? Egzersiz ve irisin ilişkisi

Yazan Mehmet Saltuerk
15 Ocak 2019   |    7 Mart 2023    |   Kategori: Alzheimer, Güncel / Literatür, Üye Yazıları Print

Alzheimer, ilk olarak 1906 yılında hekim Alois Alzheimer tarafından ölen bir kadın hastanın beynindeki karakteristik değişikliklerin belirlenmesi ile tanımlandı ve bu önemli keşfe doktorun soyadı verildi. Alzheimer ve Demans terimleri  toplumda genellikle eş anlamlı olarak kullanılsa da bu doğru değildir. Alzheimer, demansın en yaygın formudur ve bilimsel topluluklarda kabul gören görüş göre tüm Demans vakalarının en az %60’ı Alzheimer‘dır. İstisnalar olsa da Alzheimer, bir yaşlılık hastalığıdır. Hastalık 65 yaşındakilerin yaklaşık % 2’sini 70 yaşındakilerin % 3’nü, 75 yaşındakilerin % 6’sını, 85 yaşındakilerin % 20’sini etkiler. Hastalık 85 yaşın üzerindekilede azalma trendine girer. Bu azalma, hastaların çoğunun 85 yaşına kadar ölüyor olmasından kaynaklanıyor.

Araştırmalar, üçte ikisinin gelişmekte olan ülkelerde olmak üzere dünya çapında yaklaşık 46 milyon insanın Alzheimerdan etkilendiğini gösteriyor. 2050 yılına kadar bu sayının 131,5 milyona yükselmesi bekleniyor.

Alzheimer hastalığının seyri

Hastalık, Tau-protein‘nin yapısının bozulması ile başlayan ve bu proteine fosfat moleküllerinin bağlanması ile devam eden daha sonra beyindeki sinir hücreleri üzerinde β-Amyloid plaklarının birikmesi ile son bulan uzunca bir süreçten oluşmaktadır. Bu sürecin erken safhasında yakın geçmişle ilgi hafıza kaybı, ilerleyen safhalarında sıkça görülen unutkanlıklar ve son safhada tanıma fonksiyonlarında bozukluklar, demans daha sonra da alzheimer başlar.

Alzheimer nedir? Nedenleri, belirtileri, tedavisi ve korunma

Sporun Alzheimer’a karşı koruyucu etkisi

Evrensel kültürün vazgeçilmez bir parçası olan sporun insan hayatında birçok olumlu etkisi bulunmaktadır. Fiziksel performansı geliştirmesi, tansiyonu kontrol altında tutması, bağışıklık sistemini iyi bir şekilde çalıştırması, stresle başa çıkmada yardımcı olması, kan şekerini kontrol etmesi, kalbi genç tutması, kas ve kemikleri geliştirmesi gibi birçok olumlu etkisi bulunmaktadır. Sporun bu olumlu etkisinden birçok doku ve organ payını almaktadır.

Spordan olumlu etkilenen bir organımız da beynimiz. Mekanizması pek bilinmese de uzun zamandan beri sporun beyni fit tuttuğu biliniyor. Bu yüzden sporun Alzheimer ve demans gibi hastalıkları önlediği veya en azından oluşumunu geciktirdiği varsayılıyor.

Bu varsayım gerçek mi? Eğer gerçekse koruyucu etkisinin nedenleri ve mekanizmaları nelerdir? Konunun açıklığa kavuşturulması için bir başlangıç noktasının belirlenmesi gerekiyordu. Daha önceki yapılan çalışmalar, spor esnasında kaslar tarafından salınan İrisin adındaki haberci maddenin iyi bir başlangıç noktası olabileceğini gösteriyordu.

İrisin nedir?

İrisin, omurgalılarda, kaslar tarafından salınan bir proteindir. İlk olarak 2012’de Boston’daki Harvard Üniversitesi’nde bir araştırma ekibi tarafından tanımlandı ve adını eski Yunanda Gökkuşağı tanrıçası olan İris den aldı.(1) İrisin, fiziksel aktivite sırasında kas hücreleri tarafından öncü İrisin olarak bilinen FNDC5 (protein 5 içeren fibronektin tip III alanı) şeklinde üretilir. On haftalık düzenli fiziksel aktivite sonrasında irisin seviyesi ikiye katlanır.

Demans nedir? Neden olur? Belirtileri ve tedavi yöntemleri

Şimdiye kadar İrisin’in faydalı birçok fonksiyonu keşfedildi. Örneğin, beyaz yağ dokusu hücrelerini kahverengi yağ dokusu hücrelerine çevirerek zayıflamaya yardımcı olması, vücudun glukoz ekonomisini düzenleyerek kan şekerini düşürmeye yardımcı olması, sinir hücrelerinin oluşumunu uyarması bunlardan bazılarıdır.

Beyinde FNDC5 adında bir proteinin eksikliği

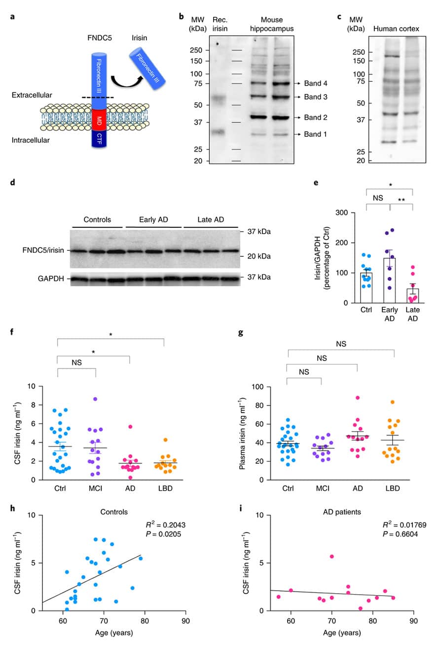
Brezilya’daki Rio de Janeiro Eyalet Üniversitesi’nin yaptığı bir araştırmada sporun alzheimer karşı olumlu etkisi araştırıldı ve oldukça açık bulgulara ulaşıldı. Yapılan araştırmada, alzheimer hastalarının beyninde İrisin’in öncüsü olan FNDC5 adındaki bir protein’in konsantrasyonunun, sağlıklı bireylere göre dikkat çekici bir şekilde düşük olduğu tespit edildi. Buradan yola çıkan ekip düşük FNDC5 seviyesi ile bilişsel bozukluk arasında bir ilişki olabileceği fikrine vardı ve bu hipotezin doğru olup olmadığını araştırmak amacıyla sağlıklı fareleri genetik ve farmakolojik yöntemler kullanarak FNDC5 seviyesini düşürdüler ve tahmin edildiği gibi fareler aniden Alzheimer benzeri semptomlar sergilemeye başladılar. Deney tersine çevrildiğinde, yani beyindeki İrisin seviyesi yükseltildiğinde farelerin tekrar eski sağlığına kavuştuğu tespit edildi.

Sporun etkisi var mı

Yukarıda kısaca özeti verilen deneyde görüldüğü gibi alzheimer yapılmış farelerin beynine dışarıdan irisin takviyesi yapıldığında farelerin sağlığına kavuştuğu görüldü. Benzer bir etkinin düzenli bir spor programıyla da başarılabileceğini varsayan ekip, bu sefer de genetik olarak alzheimer yapılan fareleri her gün düzenli olarak yüzme havuzunda eksersizi yaptırdılar. Günlük yüzme ünitelerini tamamlayan fareler, kontrol grubundaki farelere göre daha az hafıza kaybı yaşadığı ve yapılan patolojik araştırmalarda ise farelerin beyindeki FNDC5/irisin konsantrasyonunu arttırdığı tespit edildi. Ama daha da önemlisi farelerin beyninde artan İrisin miktarı ile birlikte Alzheimer hastalığının tipik bir belirtisi olan beta-amiloid plak üretiminin de azaldığı tespit edildi.

Beynin yaşlanması önlenebilir mi?

İrisin nasıl çalışıyor

Peki İrisin’in bu olumlu etkisi nasıl ortaya çıkıyor? Yapılan ileri çalışmalar, irisin’in beta-amiloid plaklarını sentezleyen bazı genlerin aktivitesini baskıladığını ve sinir hücrelerindeki dendrit kaybını önlediğini gösteriyor. Ayrıca yapılan ileri çalışmalarda elde edilen bir başka olumlu sonuçta beyinde anıların uzun süre saklanması için gerekli olan CREB(cyclic amp-response element binding protein) adında bir proteinin üretimini teşvik ettiğini gösteriyor.

Alzheimer

Yeni tedavi yaklaşımları için umut

Bu çalışma bize ilk olarak spor yaparken üretilen İrisin’in kas hücrelerinden beyne geçerek hafıza kaybını engellediğini gösterdi. Spor yaparken üretilen İrisin’in beyne nasıl geçtiği, farelerde olduğu gibi insanlarda da benzer olumlu etki yapıp yapmayacağı şimdilik bilinmiyor. Ama bu konuda bilinen bir şey var, o da uzun yıllar düzenli spor yapan yaşlıların beyninin bilinçli düşünmeden sorumlu bölgesi frontal korteksin hiç spor yapmamış yaşıtlarına göre çok daha iyi bir durumda olduğu. Bununla İrisin’in bir ilgisi olabilir mi? Bu konuda bir şey söylemek için ileri araştırmalara ihtiyaç var. Eğer ileri çalışmalarda İrisin’in insanlarda da aynı olumlu etkiyi gösteridigi tespit edilirse alzheimer hastalarında yeni tedavi seçeneklerinin yolu açılmış olacak.(2)

Mehmet Saltuerk

++++++++++++++++++++++++
Dipl. Biologe Mehmet Saltürk
The Institute for Genetics of the University of Cologne

++++++++++++++++++++++++

Kaynak
  1. A PGC1-α-dependent myokine that drives brown-fat-like development of white fat and thermogenesis
  2. Exercise-linked FNDC5/irisin rescues synaptic plasticity and memory defects in Alzheimer’s models

YORUMUNUZ VAR MI?

guest

0 Yorum
Inline Feedbacks
Tüm yorumları gör
Araç çubuğuna atla